Sezione relativa alle società partecipate, come indicato all'art. 22, c. 1, lett. b), art. 22, c. 2,3 del d.lgs. 33/2013
RAZIONALIZZAZIONE PERIODICA DELLE SOCIETA' PARTECIPATE DAL COMUNE DI SERGNANO - EX ART. 20. D.LGS 175.2016
- Deliberazione di Consiglio Comunale n°45 del 22.12.2023 (.pdf)
- Deliberazione di Consiglio Comunale n°50 del 21.12.2022 (.pdf)
- Deliberazione di Consiglio Comunale n°61 del 22.12.2021 (.pdf)
- Deliberazione di Consiglio Comunale n°58 del 11.12.2020 (.pdf)
- Deliberazione di Consiglio Comunale n°56 del 28.12.2019 (.pdf)
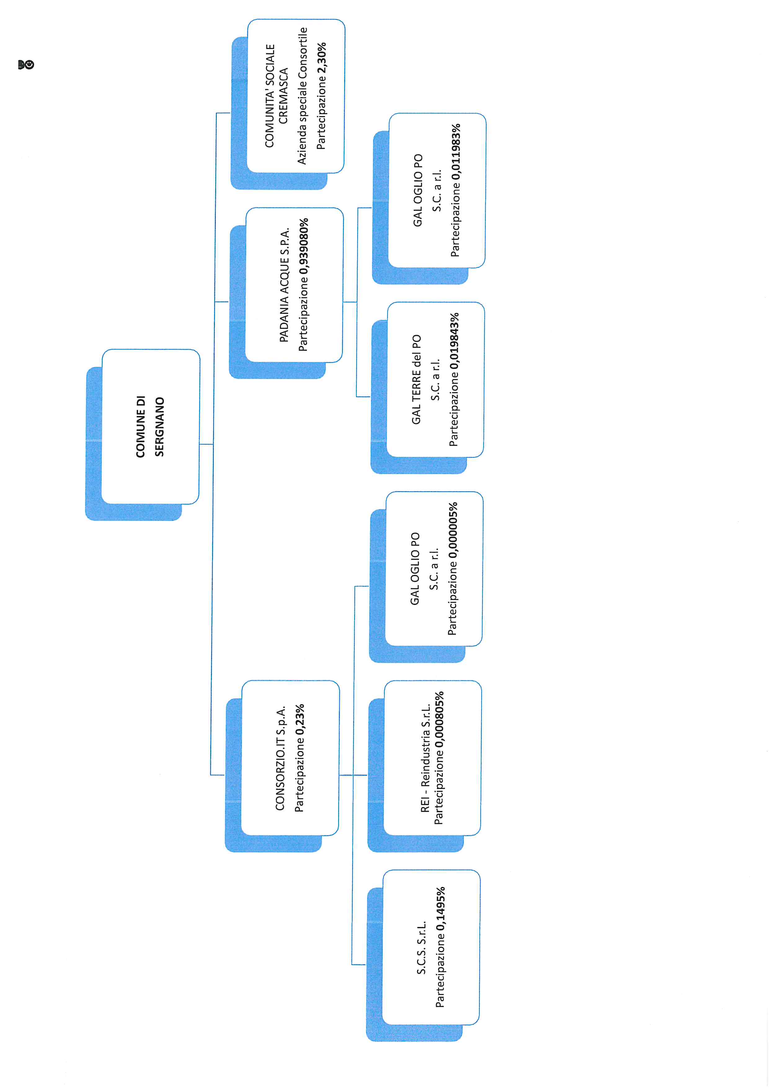
| Elenco Società partecipate | elenco.pdf |
Società partecipate L.296/2006 :
GRUPPO AMMINISTRAZIONE PUBBLICA
- Deliberazione di Giunta Comunale n°6 del 26.01.2024 (.pdf)
